Richmond Virginia USA
March 10, 2026
Modular servo motor control
Projects Technology

Modular servo motor control

Jan 25, 2026

Recently I learned about a new, low cost, way of controlling movement in model train layouts. The servo motor. Since I have no experience with this little “can do anything” thingy, I went online to do some research. One of the things I quickly learned was that controlling the servo motor does not work with regular DC volt, but PWM, meaning pulse width modulation.

Servo motors can be controlled with Arduino and Raspberry pie micro controllers, but that is not cost effective if used for a simple movement. I like to control the servo motor the old fashion way with simple electronics. And no programming required.

This pulse width modulation is a method of representing a signal as a DC rectangular wave with a frequency of 20 ms (50Hz) with a varying duty cycle.

A servo motor can turn a maximum of 180 degrees, so it is not a continuous rotation motor. A 1ms duty cycle (pulse) rotates the servo motor to the max left, a 2ms duty cycle (pulse) will rotate the servo motor to the max right, while a 1.5 ms duty cycle (pulse) places the servo motor in the center position. For my project I am using the SG90 micro servo motor which is low cost and easily available online at various retailers. I get mine at Amazon.

To make things move on the model train layout, the servo motor arm is attached to the model with a thin metal wire. The servo motor needs to be mounted out of sight underneath the subject requiring movement. This could be a turnout switch, a semaphore signal, a railroad crossing arm, a children’s playground, a small bridge and many more scenery items.

For this part I designed a few 3D printed mounts/brackets, that can be used in a modulair system. I also designed a bracket with micro switches, to have position feedback to be used for whichever function needed. This useful for signal lights or providing the correct power to a turnout switch center frog. My modulair system is just a simple way of adding a module that is needed. The PCB, printed circuit board, controlling the servo motor is attached to the bracket.

Useful links:

The servo motors on Amazon: SG90 servo motor on Amazon
The servo motors that I have: SG90 servo motor data sheet

The PCB controlling the servo motor.
The 3D printed modulair system.

Electronic control circuit

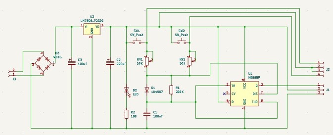
To control the servo motor, I made a simple electronic circuit based on the NE555 timer IC. Since the most commonly used accessory power on a model train layout is 12 to 16-volt AC, I added a small power conversion to the circuit since the NE555 and servo motor run of 5-volt DC. So, my circuit can operate on AC and DC voltage up to about 30 volts so no damage will be done if accidentally hooked up to the wrong power coming out of the powerpack.

I also tossed in a LED to quickly check if power is present on the PCB. This will help in diagnosing a malfunctioning subject. The two potentiometers are used to adjust the duty cycle (puls) to adjust the left and right movement of the servo motor. I placed two mini switches on the PCB to help in adjusting the movement. The reason I used large potentiometers instead of the small ones that require a screwdriver to make an adjustment, these can be easily rotated with my big fingers. This is also the reason I designed the PCB is on a large board, with the parts spaced out far away from each other. I am from 1963 and my eyes and finger control is not what it used to be. Yes, my first PCB design was smaller, but I had a hard time soldering the parts on it.

Testing the PCB. Top half is power conversion to 5-volt DC, bottom half is the actual control circuit.
The PCB mounted on the 3D printed brackets with the optional feedback module.
Close up of the servo motor (blue) mounted in the 3D printed brackets.

The schematic

text coming soon

The PCB

text coming soon

text coming soon

Printing the 3D modules

text coming soon

Useful links:

The servo motors on Amazon: SG90 servo motor on Amazon
The servo motors I have: SG90 servo motor data sheet

 

 

Software used to create this project

text coming soon

Useful links:

The servo motors on Amazon: SG90 servo motor on Amazon
The servo motors I have: SG90 servo motor data sheet

 

 

KiCAD bundle
KiCAD schematic creator
KiCAD PCB creator
FlatCAM PCB to G-code creator
ViaCAD 3D designer
Creality slicer

To be continued.

Leave a Reply

Your email address will not be published. Required fields are marked *